Skip to main content

遥控按键板

遥控按键板共划分两部分:

  • 按键部分
  • 摇杆部分

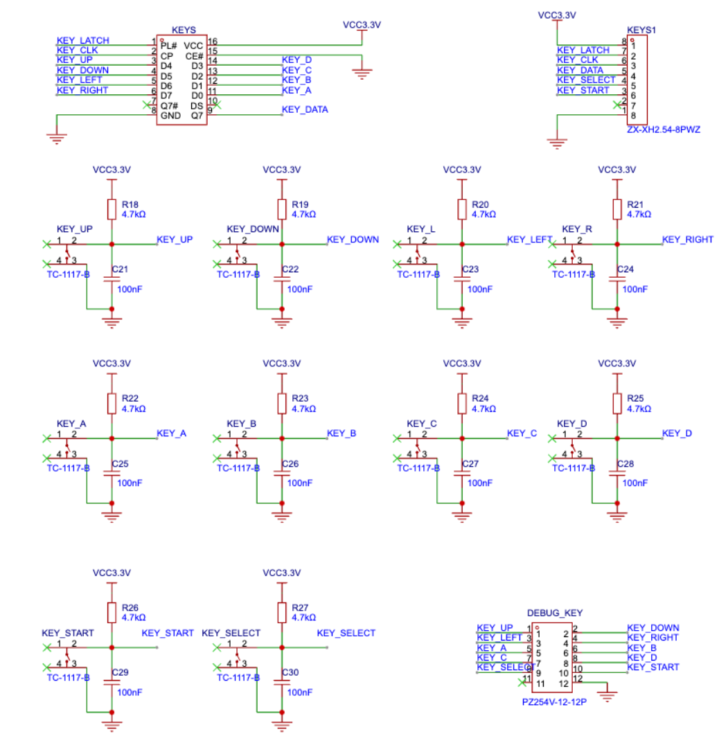
按键部分

按键部分使用的是锁存器(SN74HC165)将当前每个按钮的状态给记录下,然后串行输出到树莓派上。

vMNNSP

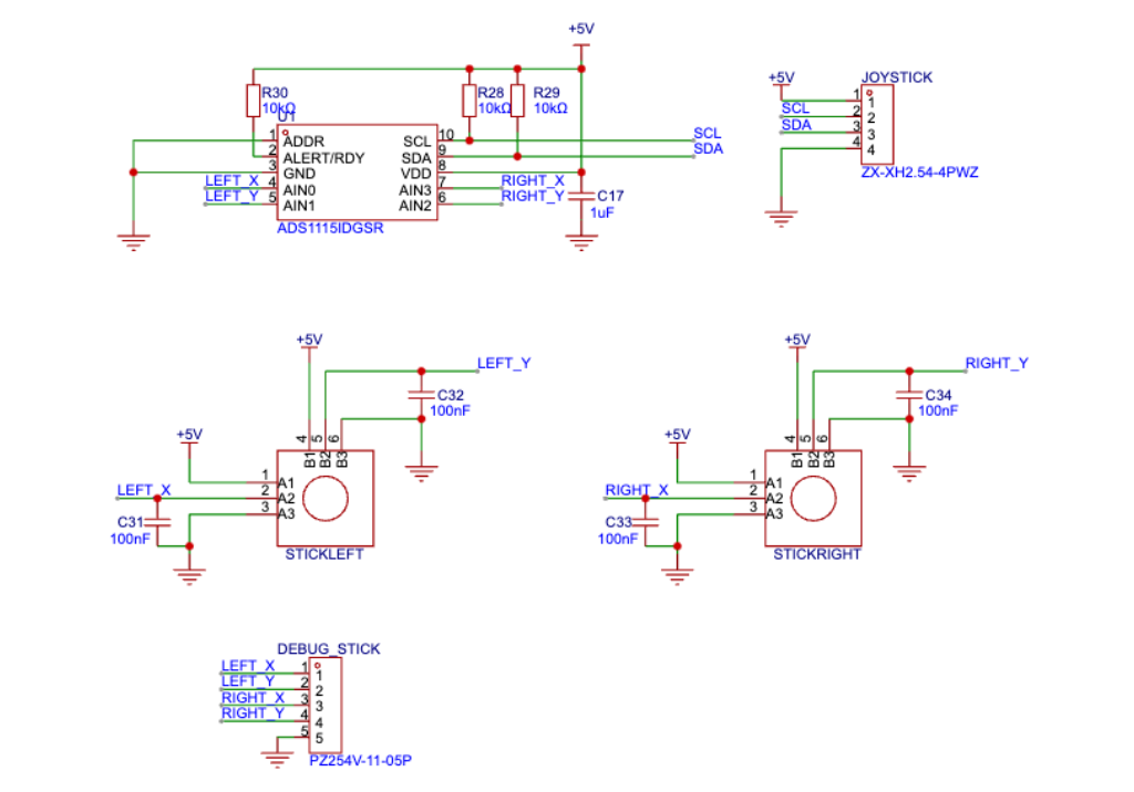
摇杆部分

摇杆部分的核心是一个4通道模数转换模块(ADS1115),通过IIC将结果输出到树莓派中。

rtZyDn