Skip to main content

主控板

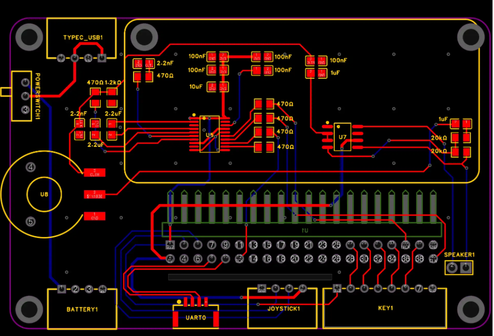
主控板的作用是将树莓派中的引脚引出,除此之外将音频的输出也放在了主控板上。主控板线路如下:

其中主控板上的器件基本都是音频转换和输出用的。 其中将串口、摇杆的I2C、按键的引脚都引出来到插座上,为了和遥控按键板连接。

kFSng0